丝路新观察阿什哈巴德8月26日电 当地时间8月25日,中国驻土库曼斯坦大使馆网站发布《关于外国人来华签证办理要求的通知》,具体如下:
根据疫情防控和人员往来需要,驻土库曼斯坦使馆即日起部分调整外国人来华签证办理要求。当前我馆赴华签证具体可受理范围、办理流程及所需材料如下:
一、无需办理签证人员
1.根据中土两国互免签证协议,土公民持外交、公务护照入境中国且停留期不超过30日无需办理签证。
2.持有效中国永久居留证件的外国人。
3.持有效工作类、私人事务类、学习类、常驻记者类和团聚类居留许可的外国人。
二、当前可受理签证类型和所需签证材料
(一)申请签证基本材料
1.有效出国护照(有效期6个月以上,有至少4页空白签证页)、ID卡原件及复印件。
2.签证申请表和预约单。
3.近期、正面、彩色(浅色背景)、免冠、护照照片1张。
4.中国或世卫组织批准紧急使用或上市的新冠肺炎疫苗全程接种证明。
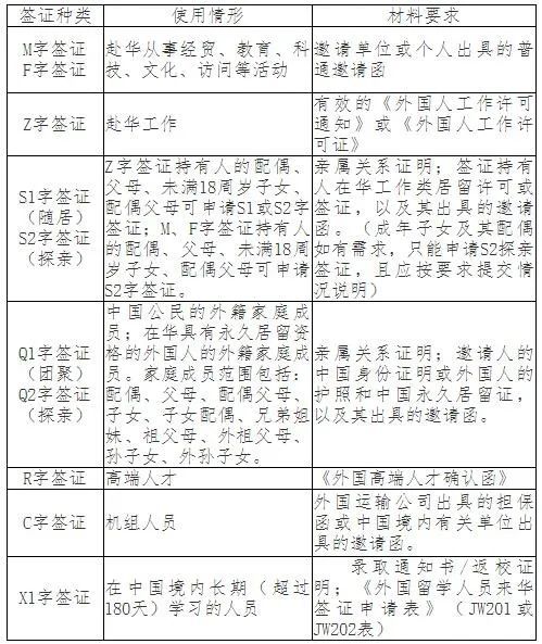
(二)当前可受理签证类型及核心材料
![]()
注意:申请紧急人道签证,如赴华奔丧或探望危重病人,须提交亲属关系证明、死者或病人的身份证件、死亡证明或诊断书、病危通知书。
三、签证办理流程
1.登录http://cova.cs.mfa.gov.cn/,选择中文或英文,在线填写签证申请表并预约来馆时间,打印出确认页、申请表及预约凭证,并在确认页和申请表第九项签字。
2.按要求提交完整的签证申请材料,否则申请将被退回,并领取取证单。
3.证件办理完成后,凭取证单和缴费单领取证件。
编译:维卡

